User registration is a key consideration for almost any product, but was especially sensitive for The Bump. Not only did we have to create an inviting and easy process, we had to ask sensitive questions of people who are pregnant or trying to conceive.

In this case study:

Shine app: User Flow Diagram

Below is a a user flow diagram, with rudimentary wireframes showing the necessary form elements and scrolled states, I put together for the Shine iOS app:

New user registration user flow

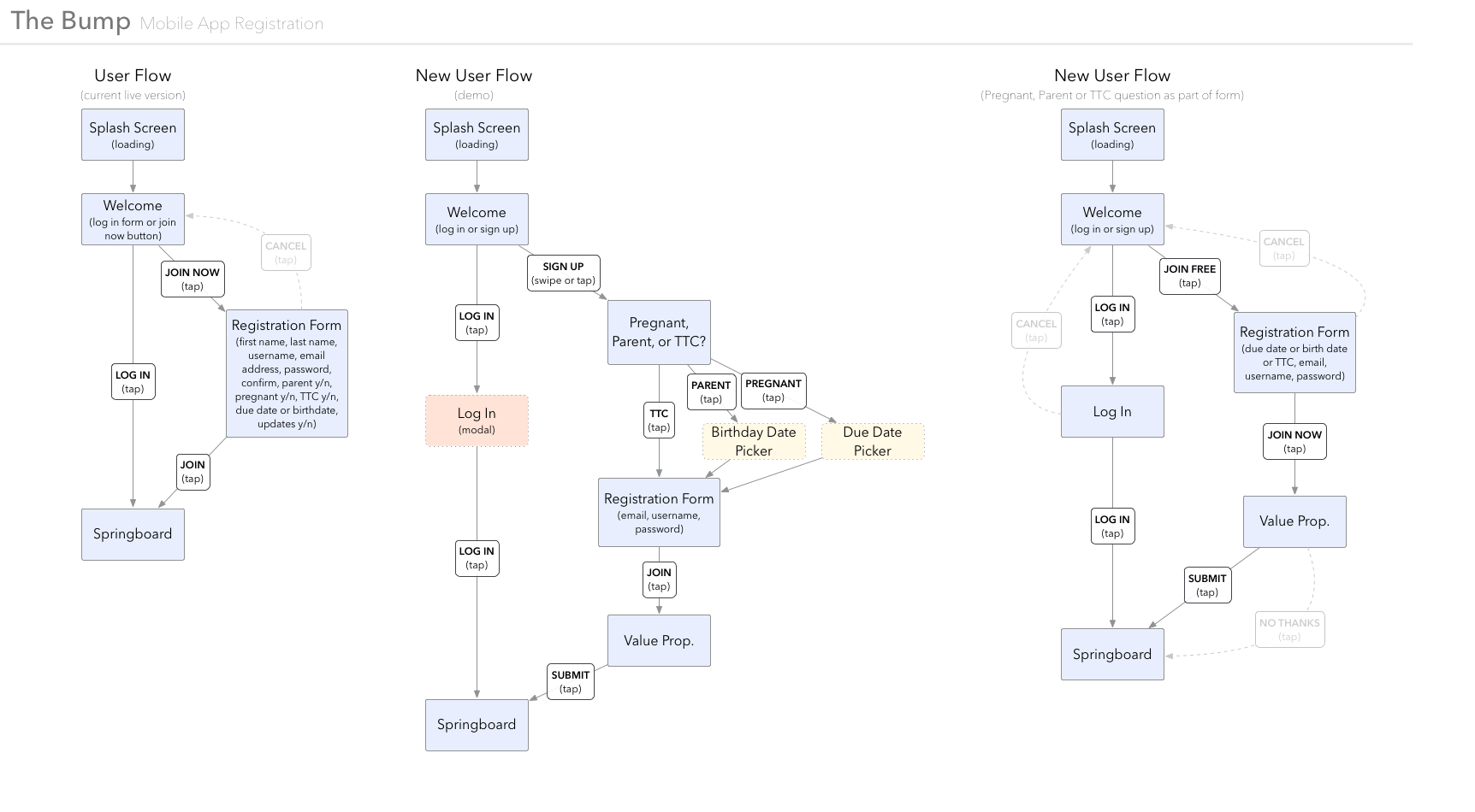
The Bump app: User Flow Diagram

Below is a a user flow diagram I put together in Omnigraffle for The Bump iOS app, as we were mapping out a revised process of user registration.

user registration flow diagram
New User Registration User Flow Diagrams

Prototype: App

Below is an interactive prototype illustrating the The Bump app first-launch experience, including new user registration.

Prototype: New User Registration: App

Prototypes: Web

Below are interactive prototypes illustrating two concepts for a web version, one in a horizontal page-wide bar, and another in a vertical panel.

Prototype: New User Registration: Web: vertical concept
Prototype: New User Registration: Web: horizontal concept